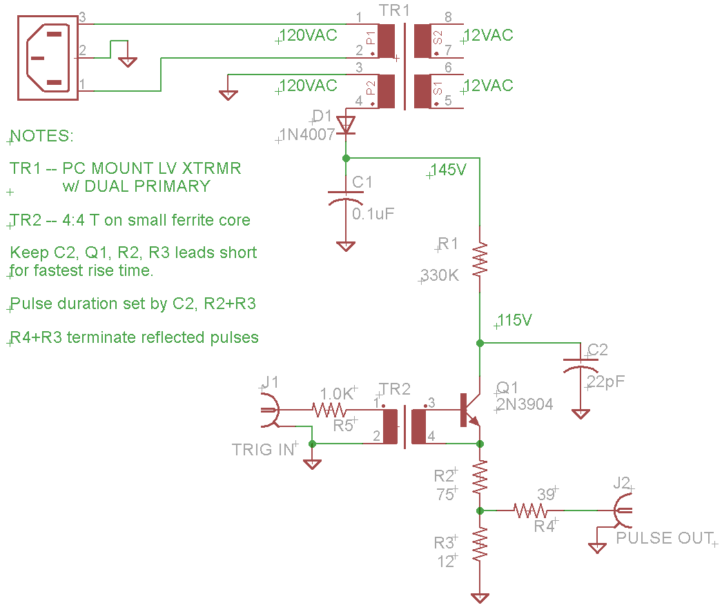
You never know when you might need to measure the speed of light. When the time comes, this avalanche transistor pulse circuit will come in real handy. This is one of my favorite little bits of electronics because you get such great performance out of a single common 5¢ transistor that is abused for this purpose! Many bipolar transistors will exhibit avalanche breakdown if the voltage gets high enough on the collector, but you won’t find many that give a much better pulse than the common 2n3904. 


The schematic shows the circuit. I built my version of this pulser into an existing timing box I had made before. You need a modest DC voltage to make the transistor avalanche so I used one of the primary windings on a small AC line transformer as the source for the ~150V DC supply. The charging resistor, R1, limits the current to the transistor. Above about 115V the 2n3904 will start to conduct, but will be quite happy as long as the current is limited by R1 to a few tens μA. A small 1:1 ferrite core transformer of a few turns works well for triggering the transistor. The base-emitter junction is turned off hard by the DC short of the transformer. When triggered, the transistor undergoes an avalanche breakdown with < 1 ns rise-time, discharging C2 through the emitter resistor load. You can trigger at >1kHz rep-rate without the pulse losing amplitude. I arrange the load to tap off a fraction of the discharge voltage and also to appear as a matched 50Ω load to absorb any reflected pulse returning on the cable. The discharge capacitor, C2, can either be a small, few pF cap, or it can be a short piece of transmission line if you want a square pulse. I like the spike, so went with 22 pF into about 50Ω which discharges the capacitor in about 1 ns when the transistor switches. The waveform I see on my scope with 400 MHz bandwidth is a smoothed pulse about 2 ns wide into a 50Ω load. If I had a faster scope it would be even sharper.
What good is it? Well, if you are after a low-jitter fast-rising edge trigger, you can’t beat that spike. The pulse is also very handy to time cables, to adjust them for identical or specific electrical lengths, or just to find out how long a piece of cable actually is without getting out a tape measure. The second oscilloscope trace shows the unmistakable reflection from the open end of a length of coaxial cable. The measurement functions on the scope says that it took 61.2 ns for the pulse to traverse the cable and return. RG-58 cable with polyethylene dielectric has a velocity factor 0.66 the speed of light. Hence the length of cable can be calculated as: L = 61.2 ns / 2 * 3.0 x 108 * 0.66 = 6.06 m = 19.9 ft. which is pretty close to the length I measured at 19 ft. 8 in.
If you get out your nippers, you will find that you can trim cable lengths to within just a couple of inches of the length you want without need of a tape measure. I find it pretty amazing that we can tell how long it takes light to travel over just a couple of inches of wire… Along with a decent oscilloscope, a fast pulser makes all the difference for this kind of measurement.

Is inductive kickback from TR2 possible here? What would it look like?
I don’t think that is an issue. The pulse into TR2 is current limited with 1K ohm, so only small currents. For a quick trigger, the voltage appears across the emitter-base junction, raising the voltage there to ~0.6V to start conduction. Then the main current pulse quickly lifts the emitter toward the 150V supply — which is why it is nice to have the trigger pulse isolated on the secondary of the pulse transformer… You can trigger this circuit with a small coupling capacitor, but then the output pulse will appear back into the trigger circuit… which isn’t so nice.